
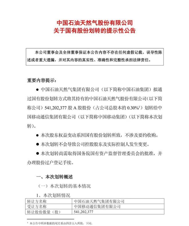
According to the Red Star Capital Bureau on September 3, on the night of September 2, an announcement issued by the China National Petroleum Corporation (from therefore referred to as "China Petroleum") showed that the control of the shareholder of China National Petroleum (from here Petroleum (Accounting for 0. Total Capital Sharing) at China Mobile Communications Group Co, LTD (from therefore referred to as "China Mobile Group") free of charge by moving state shares. An announcement screenshot released by China Petroleum before this move, the China Mobile Group held 178.7943 million sharing China Petroleum through the Subsidiary of China Mobile Communications Co, LTD, providing 0.10% of the total capital of China Petroleum. After this move, the China Mobile Group and the sIts ubsidiary holds a total of 719.997 million shares of China petroleum, which costs 0.39% of the total sharing of中国石油关于交易的背景和此转移的目标Ational Petroleum表示,此举是为了加深中国国家石油公司与中国移动集团之间的战略合作,扩大合作范围,优化公司的股权结构,并获得了放大的福利,获胜的合作和共同的发展。该公告表明,股东权益的变化是由州股票转让造成的,并且不参与软索要约,也不会导致中国石油股东控制和实际压制的变化。中国石油集团和中国移动集团已签署了共享转移协议。 ISIT的这一转变仍需要国家财产和国务院管理局的批准,股份的转让仍需要注册方法进行共享转让。 (来源:安全日 - SUN)
特别声明:上面的内容(包括照片或视频(如果有))已由用户上传和发布“ NetASE”自我媒体平台。该平台仅提供信息存储服务。
注意:上面的内容(包括照片和视频(如果有))已由NetEase Hao用户上传和发布,该用户是社交媒体平台,仅提供信息存储服务。